网站首页
部门概况
部门简介
机构设置
工作人员
通知公告
工作动态
规章制度
综合管理
党建思政
教育教学
人事人才
学生管理
学科科研
财务资产
服务保障
服务指南
文秘督办
会议管理
印章管理
机要保密
信访工作
信息公开
会议公开
信息公开制度
信息公开指南
信息公开目录
二级部门(单位)信息公开
信息公开申请
预算公开
决算公开
支部建设
常用下载
联系我们
当前位置:
网站首页
>>
通知公告
>> 正文
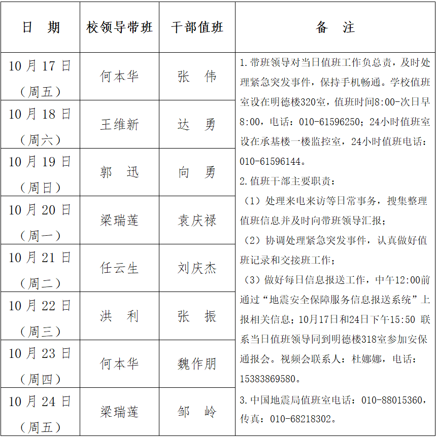
关于做好党的二十届四中全会期间值班工作的通知
发布者:
[发表时间]:2025-10-16
[来源]:
[浏览次数]:
校
属各
单位:
为贯彻落实中国地震局《党的二十届四中全会地震安全保障服务实施方案》的通知要求,地震安保时段为10月17日至10月24日,现安排值班工作如下: